今年小学招生有哪些变化?怎么报名?赶紧看过来!
为了方便家长,小编提取了重点信息,有需要的家长请仔细阅读!
招生对象与类别

招生对象
2012年9月1日至2013年8月31日之间出生的儿童。
招生类别
1.公办小学
(1)第一类:户籍在学区内的儿童。
A表生:儿童户籍在学区内,且与父(母)户籍、父(母)住房一致,以房产证(或不动产权证,以下略)为依据;儿童户籍在学区内,且与祖父母(外祖父母)户籍、祖父母(外祖父母)住房一致,以房产证为依据。
B表生:儿童户籍在学区内,但住房不属于上述类型。
(2)第二类:户籍不在学区内,但具有我区户籍的儿童,其父(母)在学区已购房并实际居住一年及以上(以2018年5月31日以前取得的房产证为依据),符合迁户条件的。
(3)第三类:持有我区签发的有效IC卡式《浙江省居住证》(以居住证登记信息为准,以下简称居住证)的随迁子女。
(4)其他类:在余杭留学回国人员随归子女,华侨归侨子女,外籍华人子女,港、澳、台籍人员随带子女(含港、澳、台籍学生);居住在我区,父母双方或一方持有《余杭区人才居住证》《杭州市特聘专家证书》或属地为余杭的《浙江省海外高层次人才居住证》的来余杭创业和引进人才子女;工作地为余杭区的回归和引进浙商子女;符合国家、省、市、区有关政策规定的高层次人才子女;驻地我区的现役军人子女、烈士子女;援藏援疆干部子女等政策规定的儿童。
2.民办小学
民办小学应立足我区,招收我区户籍与符合我区入学条件的儿童为主。
具体招生安排
统一信息登记
符合入学条件、要求在我区公办或民办小学就读的儿童,均须由其父母在规定时间登录“杭州市小学一年级入学管理系统”(以下简称入学管理系统,网址:),登记入学信息。
同步网上报名
符合入学条件的儿童父母登录入学管理系统登记入学信息后,继续完成报名程序。每名儿童在公办小学或民办小学中选报一类。其中,选择公办小学的,按系统提示,根据儿童实际在一、二、三、其他类中选择相应的类别;选择民办小学的,限填报一所学校。网上报名时间结束后,登记报名信息不能更改。
民办小学不得另行组织招生报名,不得自行通过网上预约、信息登记等形式提前进行预报名。
公民办同步核验与面谈
分阶段、按类别录取
1.第一阶段录取
(1)各中心学校按照“住、户一致优先”原则,对核验通过的第一类儿童进行分类排序,并做好录取、通知工作。
(2)民办小学在规定时间内,根据面谈情况自主录取报名该校的儿童,并做好通知工作。同时将录取名单和剩余名额报区教育局备案。在市教育局统一公布未完成招生计划的民办小学名单及剩余招生计划后,报名民办小学未录取的儿童,其父母可在规定时间登录入学管理系统,在未完成招生计划的民办小学中补报一所学校,继续参加该民办小学的招生。如被补报的民办小学录取,学校将补录取区教育局备案。一旦被民办小学录取后,其余公民办学校不得再录取。
2.第二阶段录取
第一阶段未被录取的儿童,自动进入公办小学第二阶段招生程序。
(1)各中心学校对本辖区内第一阶段报名民办小学未录取的户籍儿童,根据“同类情况排序靠后”原则进行统筹安置,并及时做好录取、通知工作。
(2)各中心学校对本辖区符合第二类条件的儿童,以家庭取得房产证时间为依据,在房产对应的学区学校有空额的前提下安置;无空额的,由中心学校统筹安置。
3.第三阶段录取
(1)各中心学校做好报名第三类、其他类儿童的材料核验工作。其中,报名民办小学未被录取的第三类、其他类儿童同期接受核验。
(2)各中心学校负责对核验通过的其他类儿童进行分类排序。根据申请人实际情况,按照不同类别的安置办法和辖区内教育资源实际情况,统筹学位,保障重点,确保不同类别的申请人子女就近(相对就近)入学。录取学校应及时做好通知工作。
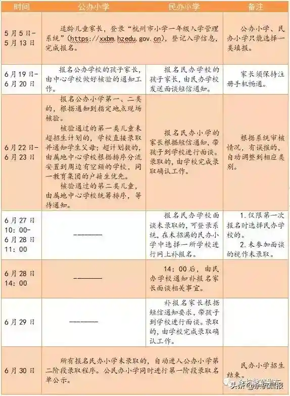
余杭区公办和民办小学同步招生时间安排


余杭区各镇街招生咨询电话一览表
